recently a research paper entitled “ integrating transcriptomic and metabolomic profiles of primiparous holstein cows across multiple lactation periods reveals the regulatory mechanism underlying milk component traits” was published in the top journal of the first zone of agricultural and forestry science, journal of dairy science, jointly by the dairy cow research laboratory of institute of cereal and oil crops, haafs and the college of animal science and technology of china agricultural university.

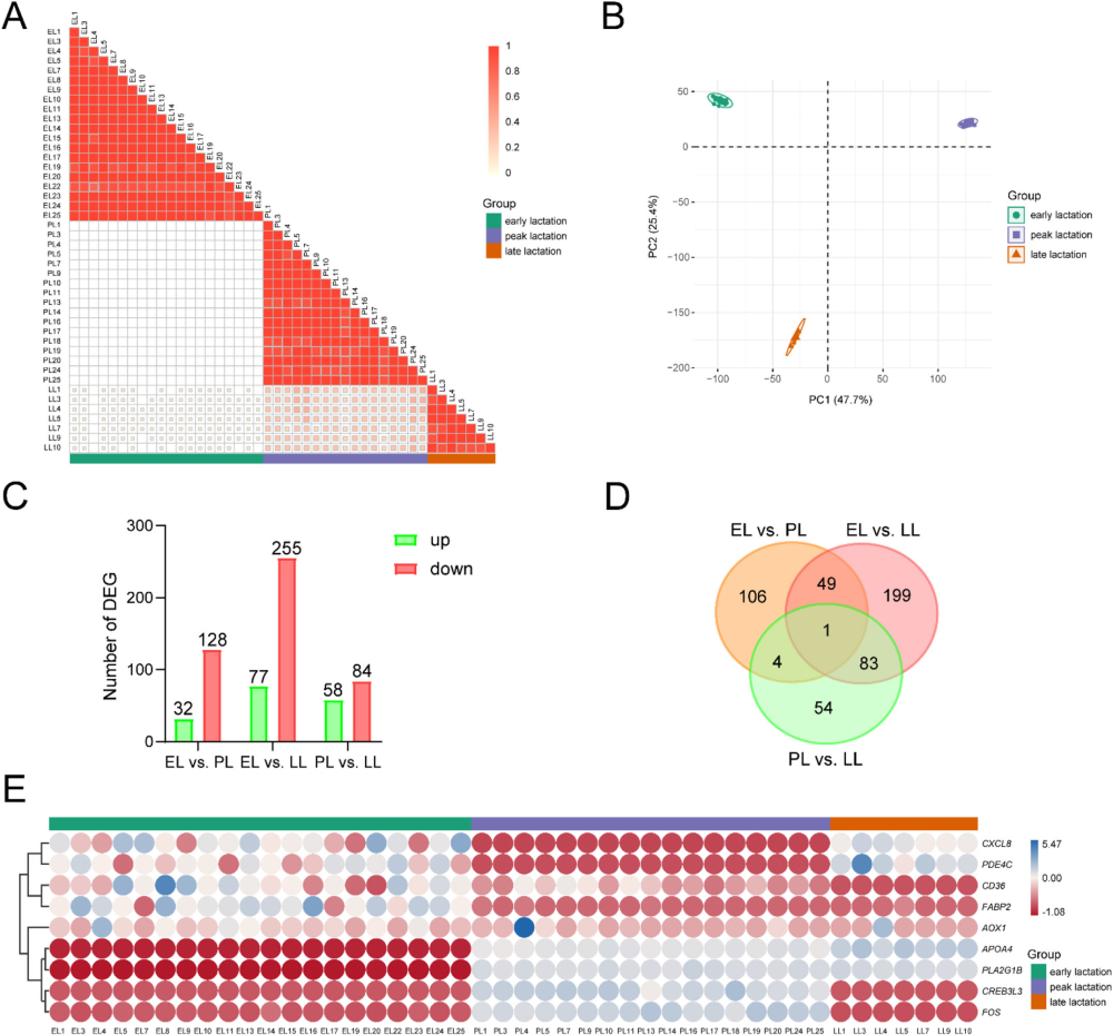
this study focuses on three key periods of the "lactation curve" of dairy cows - early lactation (el), peak lactation (pl), and late lactation (ll). combining blood transcriptome sequencing (rna-seq) and serum metabolomics (lc-ms) analysis, the molecular response processes of dairy cows during the lactation cycle were systematically analyzed, and multiple key physiological regulatory processes were identified. in el, lipid metabolism, protein catabolism pathways are active. during pl, there is a significant enhancement of neuropeptide signals, reproductive hormones and immune regulatory pathways. in ll, pathways related to fetal development is activated. a total of 496 genes (deg) were significantly differentially expressed in different lactation periods, and were significantly enriched in the pathways related to ppar, pi3k/akt, camp, il-17 and lipid metabolism. 73 differentially expressed metabolites (dam), mainly fatty acid, lysophosphatidylcholine, amino acid, etc., regulated the balance of milk fat synthesis and energy metabolism, and the two presented a synergistic regulatory mode. this study, for the first time, integrated the dynamic transcriptome and metabolome data throughout the entire lactation cycle and revealed the key genes, metabolites and signaling pathways involved in the formation of lactation traits of dairy cows. it provides an important theoretical basis and data reference for precise breeding and nutritional regulation of dairy cows.

fu yihan, a master's student jointly trained by the institute of cereal and oil crops and china agricultural university, is the first author of the paper. wang kun, a senior scientist from the dairy cow research laboratory of the institute of cereal and oil crops, and sun dongxiao, a professor from the college of animal science and technology of china agricultural university, are the co-corresponding authors of the paper. this research was supported by the national key research and development program (2021yff1000700), the special project for scientific and technological innovation of haafs (2022kjcxzx-lys-19), and other projects.
link of this paper:
(source from www.hebnky.com)