现金网官网主页-现金网官网

现金网官网主页 管理机构 科研机构 科研成果 条件建设 专家队伍 外事合作 图片 土壤肥料学会 农业系统学学会 皇冠现金官网hga2020的公告
 

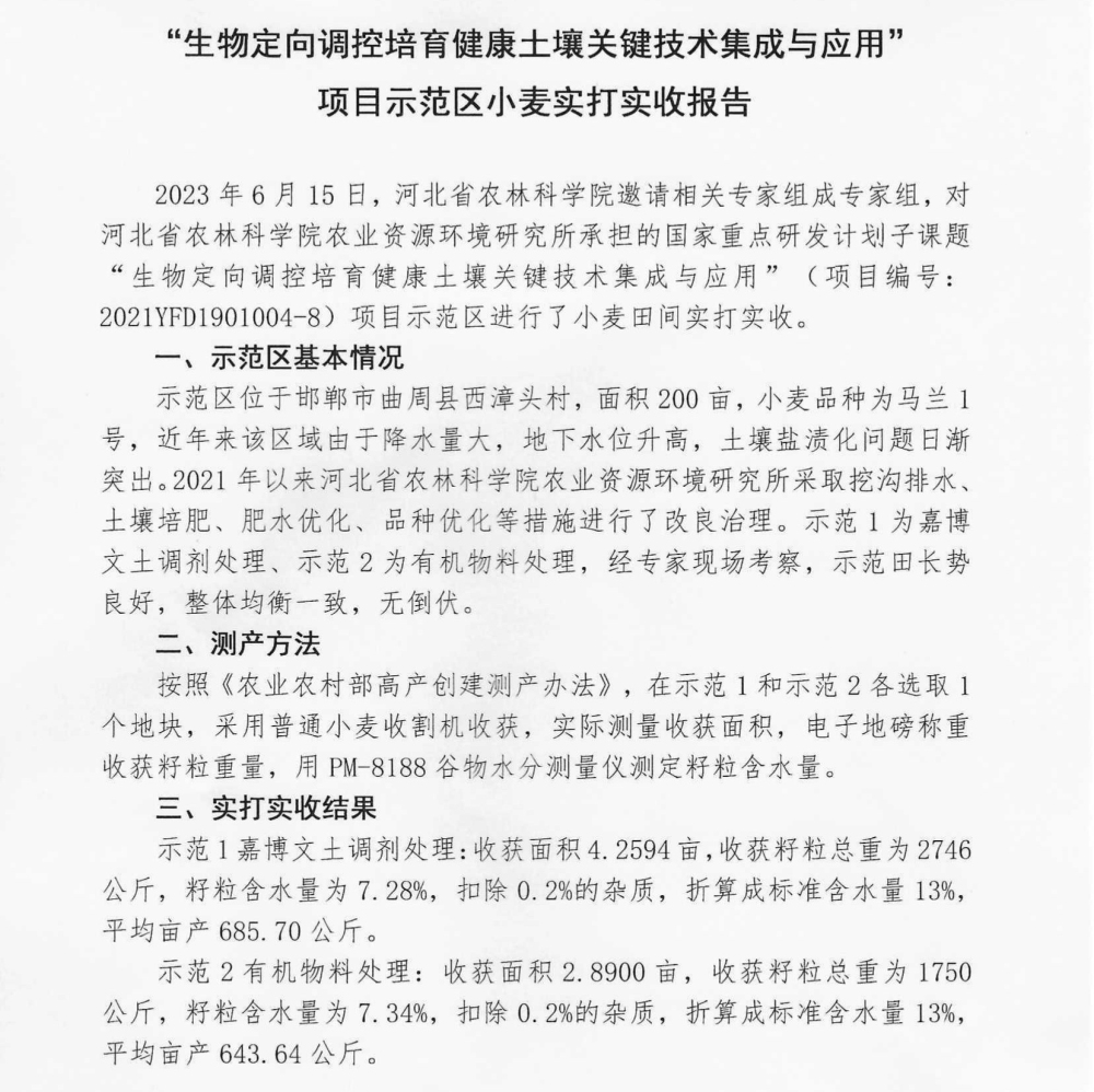
资环所曲周轻度盐渍土改良示范区小麦实收测产2023/6/21 11:27:09

2023年6月15日,依托国家重点研发计划子课题“生物定向调控培育健康土壤关键技术集成与应用”,资环所在邯郸市曲周县西漳头村200亩轻度盐渍土改良示范区进行了小麦田间实收测产。专家组按照《农业农村部高产创建测产办法》,分别对7.15亩示范田进行了实打实收,示范区平均亩产668.5公斤,较对照高出158.5公斤。
      近年来,曲周境内由于降水量大,地下水位升高,示范区表层土壤盐分含量已达1.2‰,土壤盐渍化问题日渐突出。2021年以来,科技人员在示范区开展了优质品种、挖沟排水、有机物料培肥土壤、肥水优化等综合技术示范,初步建立了轻度盐渍土粮田产能提升技术模式。应用此模式在今年小麦返青—拔节期高温导致春后分蘖成穗率低、扬花期长时间阴雨导致赤霉病普遍发生等不利天气条件下,小麦亩产达到664.7kg在河北省南部属于高产水平,实属不易。





相关信息      关键词:曲周,盐碱地改良利用,小麦,实收测产,资环所
资环所开展安全生产全面检查【2026/1/4 17:25:00】
西班牙rodney thompson教授和guillermo guardia副教授访问资环所【2025/11/20 17:29:00】
资环所4项河北省地方标准通过审定【2025/11/13 17:11:00】
资环所专家团队到阜平县开展科技服务【2025/11/3 16:23:00】
资环所国家重点研发计划项目多地实现“吨半粮”突破【2025/10/28 20:30:00】
资环所联合一兽药业妇委会组织开展“关爱抗战老妈妈”主题志愿活动【2025/10/28 20:17:00】
资环所召开国家重点研发计划项目技术观摩会【2025/9/29 17:04:00】
河北科技大学师生到资环所开展主题研学交流【2025/9/15 9:44:00】
资环所乒乓球摸底圆满完赛 职工球类赛事拉开序幕【2025/9/5 9:02:00】
国家市场监管总局到我院资环所调研地方标准管理制度改革工作【2025/9/4 11:26:00】
网站地图