学术活动信息-现金网官网





  2026/3/22 1:02:24
 
english          现金网官网-皇冠现金官网hga2020 |    
   您的位置:学术活动  >> 信息
 
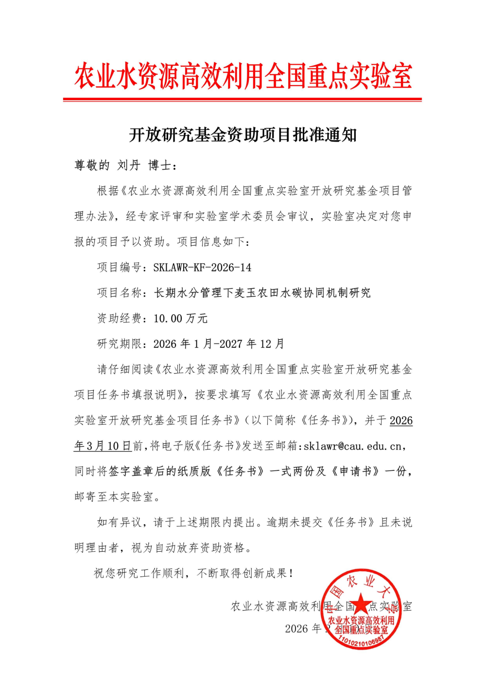
旱作所获批农业水资源高效利用全国重点实验室开放基金项目
    
作者:郑裕东   审核:李伟   编辑:段鹏伟   上传:贾沛雯   发布时间:2026/3/3 16:33:07   信息来源:旱作农业研究所


近日,旱作所青年博士刘丹申报的农业水资源高效利用全国重点实验室2026年度开放研究基金项目“长期水分管理下麦玉农田水碳协同机制——从微生物驱动到水分反馈”成功获批。此次全国共15个项目获得资助,显现了该项目的学术价值与研究竞争力。
        项目的成功获批,得益于旱作所2025年挂牌成立的农业水资源高效利用全国重点实验室衡水试验站,项目研究方向与试验站五大核心攻关任务高度契合。这标志着旱作所在深化与国家重点实验室产学研合作、提升自主创新能力上取得实质性突破,也是研究所强化基础研究的重要成果。未来,项目研究成果将为华北地区农业水资源高效利用与可持续发展提供坚实科技支撑。



上一条

关键词:旱作所,国重实验室,开放基金阅读:216
相关信息              
 




网站地图