院所动态信息-现金网官网





  2026/3/22 1:23:12
 
english          现金网官网-皇冠现金官网hga2020 |    
   您的位置:院内新闻  >> 院所动态信息
 
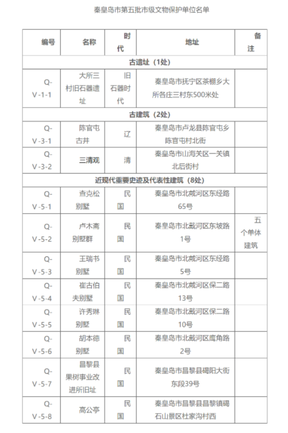
昌果所历史展馆被秦皇岛市人民政府列为第五批市级文物保护单位
    
作者:崔丽贤   审核:王广鹏   编辑:高蒙龙   上传:贾沛雯   发布时间:2023/7/25 17:51:08   信息来源:昌黎果树研究所

昌果所历史展馆是昌黎果树研究所的历史起源性建筑,为1937年日本人在中国昌黎建立园艺植物改进所时修建的第一批标志性土木建筑,该房屋为日本人独立设计,建筑外观及房屋内部完全采用日本式建筑格局,造型独特,在外观上有明显不同于我国房屋建筑的风格。该建筑解放前一直作为主要办公场所发挥作用,解放后曾根据当时科研和业务需要,将房屋西半部用作了技术室、秘书室、财务室和所长办公室,东半部整改为小礼堂,一直长期使用。1977年,由于单位发展和办公场所调整,该建筑修缮后用作了单位图书馆,内部分成三部分:中、外文书库和技术资料库并配备相应的阅览室。2019年,为收集整理、保存展示昌果所建所以来的珍贵史料和历史变革及科研成就,在该建筑原有建筑主体的基础上再次进行了保护性修缮,将原始的日式建筑房屋改造成昌黎果树研究所历史展馆。所史馆从修建到现在86年的岁月,见证了昌黎果研所86年的发展历史,是具有纪念意义的古建筑。2023年7月,昌黎果树研究所历史展馆被秦皇岛市人民政府列为第五批市级文物保护单位,属近现代重要史迹及代表性建筑。市级文物保护单位的确立,对我省乃至我国果树科技史和科学技术研究均有着重要意义。





下一条

关键词:昌果所,历史展馆,第五批市级文物保护,单位阅读:4020
相关信息              
   谷子所被评为全国科普日活动优秀组织单位 谷子研究所 2023-01-05
   昌果所传达贯彻全院工作会议精神 昌黎果树研究所 2023-02-07
   秦皇岛市委组织部副部长刘大江到昌果所调研 昌黎果树研究所 2023-02-24
   昌果所组织开展学习贯彻党的二十大精神宣讲报告会 昌黎果树研究所 2023-02-27
   昌果所党总支书记王广鹏讲党课 昌黎果树研究所 2023-02-27
 




网站地图